Legislação
Decreto nº 11.489, de 04/06/2024
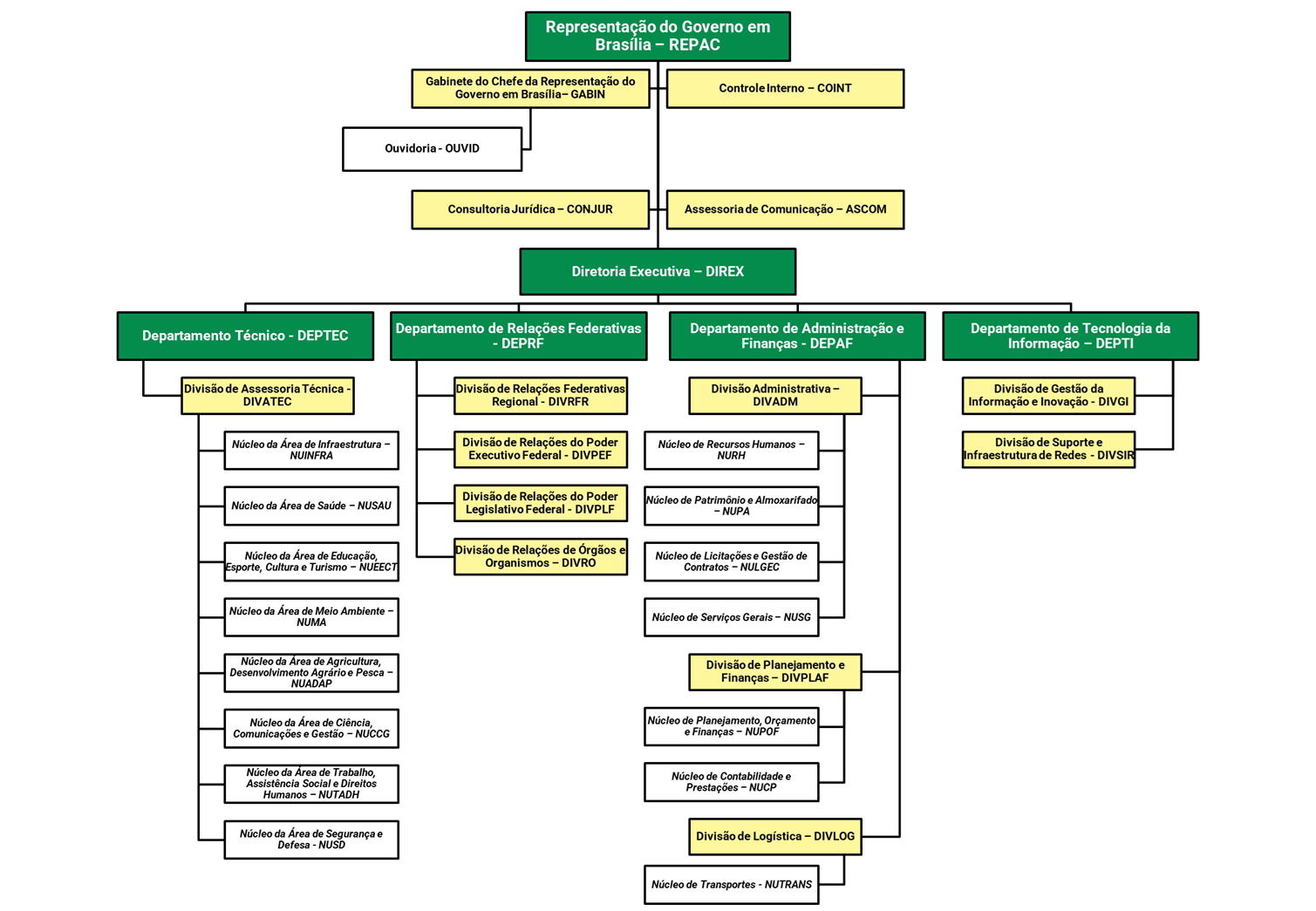
Estabelece a estrutura organizacional básica da Representação do Governo em Brasília – REPAC.
Decreto nº 11.498, de 17/06/2024
Altera o Decreto nº 11.489, de 4 de junho de 2024, que estabelece a estrutura organizacional básica da Representação do Governo em Brasília – REPAC.
Organograma
